首页    网线型楼宇可视对讲    4.3寸网线免提分机评估板TBP28FV60E_XH1466

4.3寸网线免提分机评估板TBP28FV60E_XH1466

简介
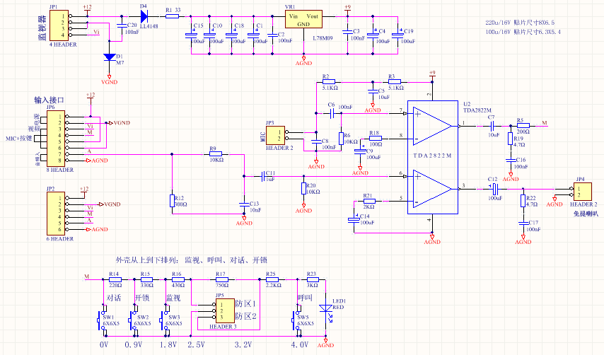
配套网线楼宇对讲TBP2800系统,详情请见主机介绍。
机芯含:主板、连接线若干。不含外壳。

配套外壳

厂家:佛山市信汇通塑料实业有限公司

型号:XH-1466FK(显示屏4.3寸)

网址: http://www.fsxh.com.cn/ 

咪头喇叭规格

咪头型号9767,灵敏度-60dB(或-58dB,请以实测效果为准)

喇叭:8欧 0.25W-0.5W

图纸资料链接

包含原理图、PCB板图、设计说明等

批量生产前请打样验证

链接:https://pan.baidu.com/s/1NpretzFlflnPU32r_ohMsw  提取码:s0hp